三级片

招租招标

您的位置: 三级片> 招租招标

三级片 综合类配件项目中标结果公告(安驰)

来源:三级片 发布时间:2024-11-27 16:28 浏览次数:8374次

一、项目名称:三级片 综合类配件项目

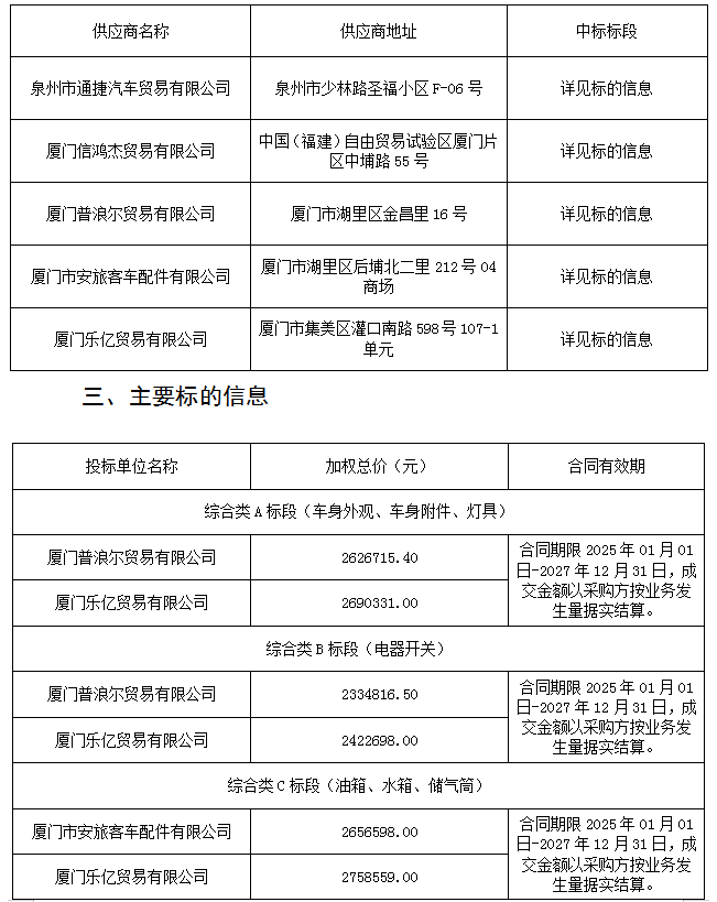
二、采购结果

image.png

image.png

四、评标小组成员:彭俊、傅培锌、叶伟杰、胡晨亮、张凯云、林清建、姚金虎

五、公告期限:自本公告发布之日起3个工作日

六、其他补充事项:无。

七、凡对本次公告内容提出询问,按以下方式联系。

联系人:薛先生 15305922829

联系地址:厦门市湖里区金湖路5-4号三楼

监督投诉电话:0592-5361793

 

 

 

三级片 安驰汽车服务(厦门)有限公司

                     20241127


上一篇:鹭驰招租公示(梧村车站二楼东侧部分场地)

下一篇:三级片 鹭驰交通有限公司招商公告(招募体育项目合作方)(第三轮)